各位博士:
根據校研究生院相關文件精神(研字〔2022〕2號),為確保博士學位申請工作順利開展,我院2022年6月博士研究生學位申請工作作安排如下:
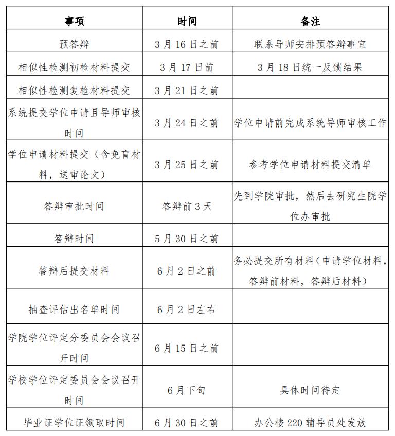
一、總體時間安排及學位申請受理對象及地點

(一)受理對象:申請2022年6月授位的博士研究生,請加入QQ群:781554636(電院2022年6月博士授位),入群后請將名字修改為姓名加入學年月。
(二)受理地點:線下北校區辦公樓222辦公室
學位論文送審周期一般為2個月(如遇寒暑假則順延),盲審博士學位論文由學院送出,明審論文由答辯秘書或研究生本人按照導師指定的評審專家名單送出。論文送審期間,任何人不得以任何理由催要評審結果。博士學位論文送審要求遵照《西安電子科技大學博士學位論文雙盲評審實施細則(2019年修訂)》執行。
二、學位申請準備工作
(一)成績單打印
博士研究生需完成所有規定的學分,其中3個學分所需要的“學術活動”、“綜合考試”和“教學實踐”登記表和相對應的報告(共5種材料),模板請在研究生院網站-下載專區-培養相關中查找,登記表需有完整的簽字及蓋章,學院審核完后自行提交至研究生院培養辦王老師處(新校區行政樓711),現場打印成績單或者隔天在自助打印機上打印成績單。
(二)學位論文預答辯
2014年秋及之后入學的博士研究生,在提交博士學位申請前須進行學位論文預答辯(線上線下同時進行),預答辯通過后方可進行學位論文相似性檢測工作。紙質版學位論文預答辯情況表在提交學位申請時提交。
(三)學位論文相似性檢測
博士研究生辦理學位申請手續前必須完成學位論文相似性檢測工作,檢測通過后方可提交博士學位申請。紙質版學位論文相似性檢測情況表在提交學位申請時提交(模板在附件壓縮包中查找)。
學位論文相似性檢測初檢時間為3月17日,學位申請人員請于3月16日前將學位論文電子版發送至郵箱seebsxw@xidian.edu.cn。3月18日統一反饋檢測結果。
提交檢測的學位論文電子版必須為:論文的正文部分(除去封面、目錄、參考文獻、附錄、致謝、在學期間的研究成果等),
論文電子版命名規則為:學號-作者姓名-論文題目-二級學科(領域)-導師姓名.doc(pdf)。
檢測標準見:西安電子科技大學研究生學位論文相似性檢測實施辦法
(四)學位論文免盲審辦理
申請學位論文免盲審的博士研究生,在提交學位申請手續時需辦理完相關審批簽字手續(免盲審申請表、檢索證明及分區證明),并在提交學位申請時提交。
免盲申請受理地點:北校區辦公樓222辦公室辦理。
(五)提前學位答辯辦理
申請提前學位論文答辯的博士研究生,在提交學位申請手續前需辦理完相關審批簽字手續。紙質版提前答辯申請表在提交學位申請時提交。
(六)學術論文檢索證明辦理
SCI、SSCI、EI等學術論文檢索(源刊)證明校圖書館出具,在提交學位申請時提交。
(七)登錄研究生系統
博士研究生提交學位申請紙質版材料前務必登陸“研究生管理系統(新-2019版)”(研究生院網站主頁右側可點擊進入),填寫研究生成長數據庫、基本信息、相似性檢測論文和送審論文等,相關信息填寫完畢且導師資格審查通過后方可向學院提交學位申請材料,相關流程圖在附件中查看。
注意事項:
1.2012年春及之前入學的博士研究生研究成果要求遵照2008版或2014版要求執行,2012年秋至2014年春入學的博士研究生研究成果要求遵照2012版或2014版要求執行,2014年秋至2019年春入學的博士研究生研究成果要求遵照2014版要求執行,2019年秋及之后入學的博士研究生遵照2018版要求執行。
2.本次使用的學位論文模板為2015年修訂版,請學位申請人員嚴格按照《西安電子科技大學研究生學位論文模板(2015年修訂版)》要求撰寫論文。
三、學位申請材料提交清單
1.課程成績單1份
2.開題報告表和中期考核報告表各1份
3.在學期間的研究成果匯總清單及主要成果原件或復印件(復印件需導師簽字)
4.SCI、SSCI、EI期刊論文的檢索證明(如在非《參考目錄》中的SCI、SSCI、EI英文期刊發表論文,且論文處于未檢索狀態,請提供相應的源刊證明)
5.預答辯情況表(2014年秋及之后入學的博士研究生)
6.相似性檢測情況表
7.免盲審申請表(僅針對免盲審申請人員)
8.提前答辯申請表(僅針對提前答辯人員)
9.研究生學位論文定密審批表(僅針對涉密論文)
10.博士學位論文明審評閱人名單(需導師簽字)
11.明審的“博士學位論文評閱書”和“博士學位論文自評表”
以上材料核對無誤后在材料清單上簽名確認,材料清單和提交材料由博士研究生自備材料袋按照順序裝好。
四、答辯審批
學位論文評審意見全部返回并且通過后(5月中旬需返回意見),博士研究生務必要提前3天到學院和研究生院學位辦公室辦理答辯審批手續,未經審批直接答辯,答辯無效。
答辯審批材料清單
1.申請博士學位指導教師推薦意見
2.博士學位審批書
3.博士學位論文評閱書
4.博士學位論文修改情況說明及導師審定單(答辯前)
5.申請博士學位人員情況表(電子版請發送至郵箱seebsxw@xidian.edu.cn)
6.軟硬件驗收表
7.畢業圖像采集照片(2寸照片2張,交至學院辦公室)
8.研究生學位論文答辯表決票(加蓋學院公章)
博士學位論文答辯要求遵照《西安電子科技大學博士學位授予實施細則(2019年修訂)》執行。
五、抽查評估
博士學位論文答辯完畢后,由研究生院學位辦公室統一組織學位論文校內抽查評估工作。抽查評估名單公布后,未被抽查的博士研究生可向圖書館提交電子版和紙質版學位論文;被抽查的博士研究生按照要求參與抽查評估,按照抽查評估專家評審意見修改論文后方可提交學位論文電子版和紙質版。
六、答辯后材料提交
博士研究生答辯完畢后盡快向學院辦公室提交以下材料:
1.成績單
2.開題報告表、中期考核報告表
3.預答辯情況表
4.在學期間的研究成果匯總清單及主要成果原件或復印件(復印件需導師簽字)、分區證明、檢索證明等
5.相似性檢測情況表
6.免盲審申請表
7.提前答辯申請表
8.研究生學位論文定密審批表
9.博士學位論文明審評閱人名單
10.博士學位論文評閱書
11.申請博士學位指導教師推薦意見
12.博士學位論文修改情況說明及導師審定單(答辯前、答辯后、抽查評估)
13.軟硬件驗收表
14.申請博士學位人員情況表
15.博士學位審批書
16.中英文摘要(需導師簽字)
17.研究生學位論文答辯表決票
18.博士學位論文(電子版向圖書館提交,紙質版5本,1本和其他資料一起用于存檔,4本向圖書館提交。被抽查的研究生按照專家意見修改論文后方可提交學位論文)
七、證書發放
博士研究生畢業證書和學位證書在校學位評定委員會會議召開后的3個工作日后開始發放。
領取地點:北校區辦公樓220辦公室輔導員處
八、博士學位相關問題答疑
聯系 人:王靜
聯系電話:029-88202276
附件:西安電子科技大學申請博士學位相關資料-2022年1月更新
電子工程學院
2022年1月17日